CSE3021 Network Based Product Recommendation

  • Course: Social and Information Networks (VIT)
  • Tech Stack: Geany (IDE), Python
  • The project aims to create a personalized recommender system for users based on their past purchases and reviews using a dataset from Amazon.
  • The algorithm uses both memory-based and model-based filtering approaches to cluster users with common interests and compute the value of user's rating on unseen items.
  • The dataset contains almost 400,000 products with at least one review and nearly 8 million reviews on these products, and the degree distribution over users and items follows power-law distributions.
  • The program is written in Python to optimize error handling and ease of programming, and the data parser extracts the list of similar products and customer reviews to construct the graphs.
  • The system is designed to improve relevance and/or novelty of recommendations, thereby generating recommendations that consumers are more likely to purchase, and the project is valuable for companies seeking to maximize revenue.
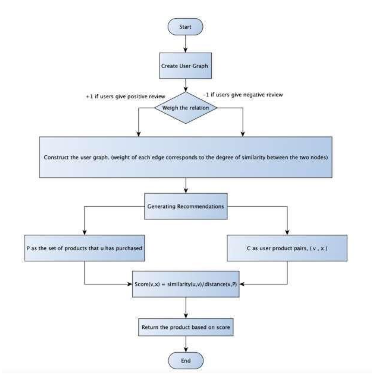
Flowchart of Algorithm