Online Restaurant System

  • Course: CSE3002 Internet and Web Programming (VIT)
  • Tech Stack: JavaScript, JSP, jQuery, HTML5, CSS3 (client facing), PHP (back-end database)
  • DINEOUT is a web-based food delivery system that simplifies the ordering process for customers and allows restaurants to increase their business scope while reducing labor costs.
  • The system presents an interactive menu, allows customers to place orders, and provides easy navigation for efficient order processing by restaurant employees.
  • The motivation behind the project was to provide a convenient food ordering system that reduces wait times and phone calls during peak hours.
  • Additional product functionalities include: browse product categories, save items to cart, view detailed order information, receive order confirmation messages.
  • The objective of the project was to help us students learn web application design using JSP and HTML and gain insight into GUI interactions with server-side languages and databases.
Home Screen

Register New User

Food Menu Page

Customer Cart Page

Admin Dashboard

Admin Manage Food Item

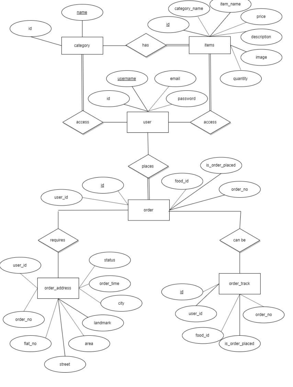
ER Diagram